近日,公司昆虫分子生态学创新研究团队在昆虫学TOP期刊 Entomologia Generalis 在线发表了题为 “The assembly of Y chromosome reveals amplification of genesregulating male fertility in Bactrocera dorsalis(橘小实蝇Y染色体的组装揭示了基因扩张调控雄性生殖力)” 的研究论文,构建了橘小实蝇雄虫的高质量染色体级基因组,并通过染色体熵成功鉴定出Y染色体,这是实蝇科昆虫中首条被完整组装的Y染色体。研究发现,Y染色体上精巢特异性高表达的typo-gyf基因发生了显著扩张,并直接参与雄性生殖力的维持。该成果为探索基于Y染色体的遗传防控提供了新思路。

橘小实蝇是一种重要的农业入侵害虫,雌虫可在柑橘、芒果、番石榴和木瓜等多种水果果实内产卵,幼虫取食果肉,对果树产业造成严重经济损失。研究团队利用 PacBio HiFi 长读长测序结合 Hi-C 技术,首次获得了橘小实蝇雄虫的完整基因组,并发现该物种中存在巨大的拟着丝粒区域,并且鉴定了着丝粒序列。

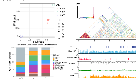
图1 桔小实蝇染色体水平基因组组装特征
结构分析显示,橘小实蝇常染色体重复序列比例约为50.4%,而Y染色体重复序列比例高达92.1%,其卫星重复主要集中在前端。ATAC-seq 分析进一步揭示,Y染色体染色质开放区域明显低于X和常染色体,但仍存在部分开放区,为后续基于Y染色体的基因工程改造奠定了基础。

图2 桔小实蝇Y染色体的确定及重复序列特征
由于橘小实蝇Y染色体结构高度复杂,研究团队结合转录组与基因结构特征,最终鉴定出19个Y染色体连锁基因,并绘制了Y染色体全基因时空表达谱。其中,typo-gyf 基因在精巢组织中高度特异性表达。进一步对typo-gyf基因分析发现,该基因簇主要集中于Y染色体后半部,以正向串联的方式分布,这些基因源自X染色体上的gyf 基因,并在短期内经历了大规模扩张。有趣的是,研究人员还发现实蝇科昆虫中非常保守的性别决定起始信号M因子(MoY)在橘小实蝇Y染色体上呈多拷贝形式,这与蚊子、家蝇等双翅目昆虫显著不同。

图3 桔小实蝇Y染色体的基因分布与时空表达谱
进一步利用RNAi 敲低typo-gyf 基因表达后,性成熟雄虫的活精子数量极显著降低,与野生型雌虫交配后其后代卵的孵化率显著下降;而敲低gyf 基因仅造成轻微影响。这充分说明,Y染色体上扩增的 typo-gyf 基因是维持雄性生育力的关键因子。

图4 gyf和typo-gyf RNA干扰(RNAi)对精子活性及交配能力的影响
公司2025级博士研究生吴双雄为论文第一作者,生命科学公司博士研究生吴佳宏为共同第一作者,伟德体育蒋红波教授和生命科学公司徐洛浩教授为论文通讯作者。王进军教授、魏冬教授、叶超副教授对本研究给予了大力支持。本研究获得了国家重点研发计划(2022YFC2601000)、国家自然科学基金(U21A20222, 32072491, 32370445)、“111计划”以及现代农业产业技术体系项目的资助。
论文链接:https://doi.org/10.1127/entomologia/3293
供稿:吴双雄
初审:黄垭飞
复审:牛金志
终审:蒋红波