2025年6月26日,公司孙现超教授团队在国际植物科学顶级期刊《Plant Biotechnology Journal》发表了题为 “High‐permeability cellulose nanocrystals mediate systemic zinc redistribution through nsLTP2‐dependent immune potentiation in plants”的研究论文。该研究创新性地开发了一种高渗透性纳米锌材料(CNC@PDA@Zn²⁺),不仅是目前已知可在植物体内发挥抗病毒作用的最低锌浓度递送体系,还揭示其可通过诱导非特异性脂质转运蛋白nsLTP2表达与定位变化,激活水杨酸(SA)信号通路,从而在植物体内实现系统性锌再分配与抗病毒免疫的双重调控。

植物病毒,尤其是烟草花叶病毒(TMV),广泛侵染多种经济作物,严重威胁农业生产安全。传统化学防控手段存在抗药性强、环境残留高等问题,难以实现可持续防治。近年来,诱导植物免疫、激活系统性获得性抗性(SAR)成为病毒病绿色防控的重要方向。其中,锌(Zn²⁺)作为植物必需的微量元素,不仅参与酶活调控和代谢过程,还可通过促进水杨酸(SA)信号及抗性蛋白表达,增强植物抗病毒能力。然而,锌在植物体内的利用效率有限,亟须开发更高效、环保的传输与释放体系,以提升其免疫诱导潜力。
1. CNC@PDA@Zn²⁺纳米材料的构建与理化特性验证
为构建具备高渗透性与良好植物相容性的纳米锌载体,本研究首先合成了以纤维素纳米晶(CNC)为骨架、包覆多巴胺(PDA)并负载锌离子的复合材料CNC@PDA@Zn²⁺。材料构建流程如图1a所示。透射电镜观察显示,PDA包覆及Zn²⁺螯合处理后CNC粒径适度增大,形貌均一(图1b–c)。傅里叶红外光谱(FTIR)与XRD图谱验证了材料组分间的有效复合(图1d, g)。Zeta电位分析表明PDA包覆提升了颗粒表面电性稳定性(图1e),热重分析则表明其热稳定性增强(图1f)。这些结果表明CNC@PDA@Zn²⁺材料构建成功,具备良好的理化性能,适合作为植物锌元素递送的载体。

Figure 1 Synthesis and characterization of CNC@PDA@Zn2+.
2. CNC@PDA@Zn²⁺在体内外均表现出显著的抗病毒活性
为验证该材料的抗病潜力,研究系统评估了CNC@PDA@Zn²⁺对烟草花叶病毒(TMV)的抑制能力。以44 μg/mL (CH3COO)2Zn为对照,连续喷施不同浓度CNC@PDA@Zn2+后,接种TMV-GFP,荧光观察及qPCR分析表明,CNC@PDA@Zn2+显著增强植物抗病毒能力且效果随浓度递增(图2a–d)。透射电镜结果显示,材料处理能有效破坏TMV颗粒,显著缩短病毒平均长度,显示出强烈的体外灭活作用(图2e–h)。体内侵染实验及qPCR、Western blot进一步验证其抑制病毒传播的效果(图2i–k)。以上结果表明,CNC@PDA@Zn²⁺具备优异的病毒抑制效果,兼具结构破坏与系统抗性诱导功能。

Figure 2 The effect of CNC@PDA@Zn2+ on TMV-GFP infection in vivo and in vitro.
3. CNC@PDA@Zn²⁺促进锌在植物体内的系统再分配
为揭示CNC@PDA@Zn²⁺的体内运输路径及其在植物锌营养调控中的作用,研究对处理后植株的锌分布情况进行了系统分析。透射电镜观察发现,CNC@PDA@Zn²⁺可进入并积累于叶片细胞的细胞质及叶绿体等结构中(图3a)。电感耦合等离子体质谱(ICP-MS)分析结果显示,CNC@PDA@Zn²⁺能显著提高植株不同组织(根、茎、叶)中的Zn²⁺含量(图3b–d)。同时,该处理不引起锌毒性,且伴随轻微生长促进作用。这表明CNC@PDA@Zn²⁺具有良好的系统运输能力和安全性,在保障锌供应的同时避免累积损伤。

Figure 3 Translocation of CNC@PDA@Zn2+ in N. benthamiana.
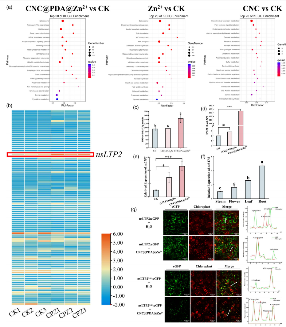
4. CNC@PDA@Zn²⁺诱导nsLTP2表达并改变其亚细胞定位
为了探究CNC@PDA@Zn²⁺诱导植物免疫的潜在机制,研究通过转录组分析证明CNC@PDA@Zn²⁺可诱导多个Zn²⁺结合蛋白表达,如SOD,并增强其酶活性(图4a-c)。此外,CNC@PDA@Zn²⁺显著上调非特异性脂质转运蛋白nsLTP2的表达,并改变其亚细胞定位至叶绿体及胞外区域(图4d–g),说明材料通过nsLTP2介导的免疫响应路径激活植物广谱抗性。

Figure 4 CNC@PDA@Zn2+ alters nsLTP2 expression and localization.
5. nsLTP2 是CNC@PDA@Zn²⁺诱导抗性的关键正调控因子
为验证nsLTP2在材料诱导免疫中的功能,探究了其抗病毒效果。结果显示, 沉默nsLTP2后病毒积累增加(图5a–e),过表达nsLTP2及其不含信号肽的nsLTP2Δsp均可显著抑制病毒侵染,且nsLTP2Δsp效果更强(图5f–g)。稳定遗传的转基因植株则进一步验证了其增强抗性的作用(图5h–j)。这些结果表明,nsLTP2在CNC@PDA@Zn²⁺介导的抗性反应中发挥核心作用,是其免疫增强功能的关键因子。

Figure 5 nsLTP2 as a positive regulator induces plant resistance.
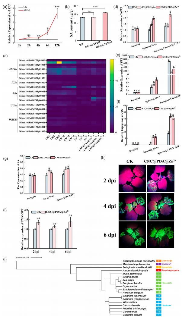
6. CNC@PDA@Zn²⁺诱导的免疫激活依赖于水杨酸信号通路
研究发现,CNC@PDA@Zn²⁺可通过激活水杨酸(SA)通路增强植物系统获得性抗性(SAR)。外施MeSA处理能显著诱导nsLTP2表达(图6a),而稳定过表达nsLTP2Δsp的植株中SA含量升高,且表达水平与SA呈剂量相关(图6b)。除此以外,CNC@PDA@Zn²⁺还上调nsLTP2、NPR1、PR1、PR2等SA相关基因表达,并在TMV感染下维持较高SA水平,抗性更稳定(图6c-g)。而在水杨酸缺失突变体NahG植株中,该材料诱导的抗性效果明显减弱(图6h-i),表明CNC@PDA@Zn²⁺通过SA信号通路发挥抗病毒作用。该结果从信号通路角度进一步强化了“材料–转运蛋白–激素通路”三者联动模型。同时,系统发育分析结果显示,nsLTP2在多种被子植物中广泛存在,具有较高保守性,尤其在茄科、禾本科等作物中均含多个拷贝,具备较强的功能潜力与适用性(图6j)。这为将该策略拓展至多种经济作物奠定了理论基础。

Figure 6 Conserved nsLTP2 is involved in the SA-mediated resistance pathway.
结合上述结果,研究最终提出了CNC@PDA@Zn²⁺的模式图。该材料借助CNC高渗透性特性,实现Zn²⁺在植物体内的快速运输与精准分配;其通过调控nsLTP2表达和定位,激活水杨酸依赖的系统抗性,最终共同发挥出优异的抗病毒与营养调控功能。该机制为纳米材料在绿色植保中的应用提供了新的理论支撑和可行路径。

Figure 7 Schematic representation of CNC@PDA@Zn2+-induced Zn2+ transport and its activity of induced plant immunity.
该研究由伟德体育孙现超教授与化学化工公司黄进教授共同指导,本团队硕士毕业生王靖、向顺雨、王小燕为论文共同第一作者,孙现超教授与黄进教授为共同通讯作者。研究工作获得国家自然科学基金 (31870147)、中国烟草总公司重庆公司科技项目 (B20241NY1303, B20241NY1310) 和国家留学基金委资助项目 (202306990064) 的资助。
论文链接:https://doi.org/10.1111/pbi.70230
供稿:孙现超
初审:张周飞
二审:牛金志
终审:蒋红波